首页
解决方案
智能视频分析
智慧加油站解决方案
智慧化工视频监控解决方案
智慧工地视频监控解决方案
智慧应急消防
无人机智控平台
智能接处警系统
企业消防站通信指挥系统
微型消防站
消控室控制室值班机器人
消防物联网系统解决方案
智慧营区解决方案
新能源储能安全
电车卫士泡沫灭火系统
新能源汽车集中充电场所智能阻隔灭火系统
液氮储能灭火系统
新能源监测灭火系统
新能源灭火实验平台
储能灭火和监测预警系统
智慧物联
智能灭火器监测预警系统
智能消火栓监测预警系统
LNG槽车运输管理系统
产品中心
AI智能盒子
AI边缘计算盒子H300
AI边缘计算盒子H600
AI边缘计算盒子H900
智能灭火器
智能灭火器
悬挂式灭火器
智能消火栓
智能消火栓
智能地上一体消火栓
项目案例
新闻中心
关于我们
SOLUTION
解决方案
当前所在位置:
首页
>
解决方案
>智能接处警系统
解决方案
智能视频分析
智慧加油站解决方案
智慧化工视频监控解决方案
智慧工地视频监控解决方案
智慧应急消防
无人机智控平台
智能接处警系统
企业消防站通信指挥系统
微型消防站
消控室控制室值班机器人
消防物联网系统解决方案
智慧营区解决方案
新能源储能安全
电车卫士泡沫灭火系统
新能源汽车集中充电场所智能阻隔灭火系统
液氮储能灭火系统
新能源监测灭火系统
新能源灭火实验平台
储能灭火和监测预警系统
智慧物联
智能灭火器监测预警系统
智能消火栓监测预警系统
LNG槽车运输管理系统
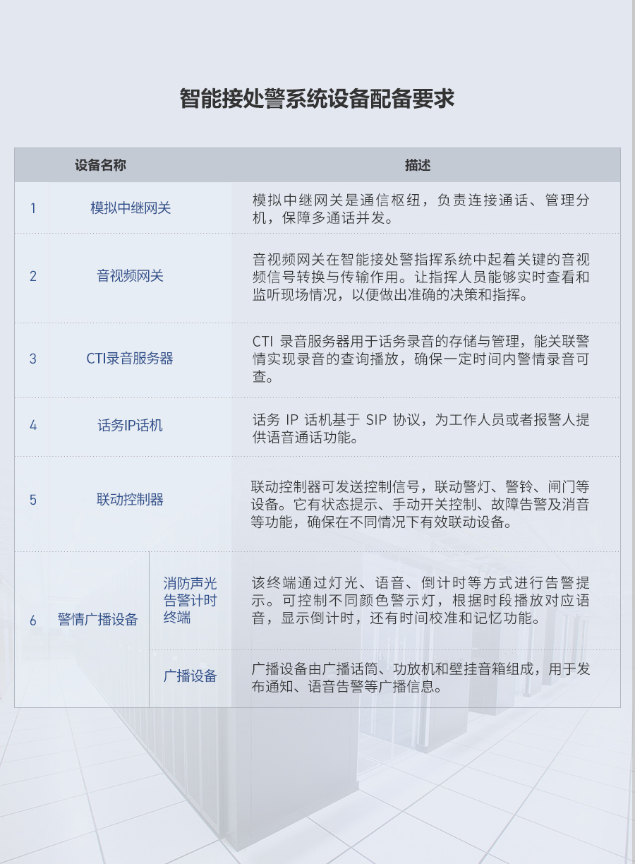
智能接处警系统
您可能感兴趣的新闻
※ 【应急须知】消防控制室到底可不可以一人值班?新规来了!
2024-01-08
※ 关于徐州市智能化改造数字化转型服务资源池(第一批)的公示
2022-10-14
※ 喜迎二十大 共度中秋节
2022-09-14
※ 江苏鸿鹄安全公司搬迁通知
2021-11-05
※ 2019年度徐州市发明协会科学技术奖颁奖大会在徐举行---江苏鸿鹄荣获一等奖
2019-10-31
※ 江苏鸿鹄亮相北京国际消防展
2019-10-31
※ 政策解读|全国安全生产专项整治三年行动:消防安全整治涉及哪些内容?
2021-10-10
※ 2019中国安全及应急技术装备博览会|江苏鸿鹄赴一场关于“安全与应急”的盛会
2021-10-10
咨询电话
0516-83539905
在线留言
返回顶部